廉政中国讯(孙锁贵 张利康)为有效预防控制流感传播,保障重点人群身体健康,根据山西省疾控局、省卫健委、省教育厅、省民政厅、省财政厅《2025-2026年流感季全省重点人群流感疫苗免费接种工作方案》要求,吕梁市启动重点人群免费流感疫苗接种工作,现将有关事项公告如下:
一、免费接种对象
为居住在吕梁市且无流感疫苗接种禁忌的60周岁及以上老年人;初中生、小学生;中小学校(初中、小学)、养老机构、医疗机构等重点行业工作人员。
二、免费接种时间
2025年12月15日-2026年2月14日
三、接种原则
知情、同意、自愿、免费
四、接种禁忌与注意事项
1、对流感疫苗中所含任何成分(包括辅料、甲醛、裂解剂及抗生素)过敏者或有过任何一种流感疫苗接种严重过敏史者严禁接种;
2、患有急性疾病、严重慢性疾病或慢性疾病的急性发作期以及发热患者,接种需推迟至痊愈或者病情稳定后进行;
3、未控制的癫痫和患其他进行性神经系统疾病者,有格林巴利综合征病史者禁止接种;
4、家族和个人有惊厥史者、患慢性疾病者、有癫痫史者、过敏体质者,建议与医生进行获益/风险评估后接种;
5、免疫抑制剂的应用可降低或抑制疫苗接种后的免疫应答,注射免疫球蛋白者,应间隔1个月以上再接种,以免影响免疫效果;
6、免费接种的人群,可由相关责任单位统一组织,分批、分时段预约接种。初中生、小学生由学校组织,在征得学生家长同意后统一接种;60周岁及以上的老年人,可由村/居委会组织,也可凭本人有效身份证,在约定时间段到流感疫苗接种门诊进行免费接种;中小学校(初中、小学)、医疗机构、养老机构等重点行业工作人员,可由所在单位组织免费接种。
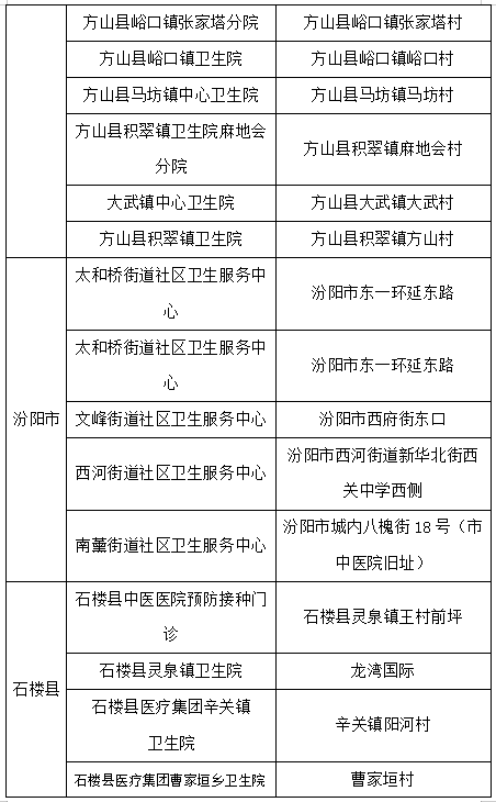
五、接种地点










吕梁市卫生健康委员会
2025年12月15日