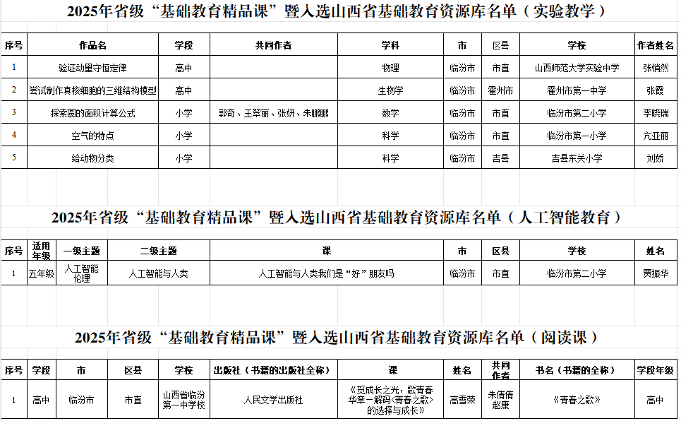
廉政中国讯 近日,山西省教育厅公布了2025年省级“基础教育精品课”暨入选山西省基础教育资源库名单。临汾市广大教师积极参与、精心设计,在此次评选中表现优异,入选课例涵盖学科课程、实验教学、人工智能教育、阅读课多个类别,充分展示了全市基础教育教学改革的丰硕成果和教师队伍的专业素养,也展现了信息技术与教育教学的深度融合,为全省优质教育资源的共建共享贡献了“临汾智慧”。
现将临汾市获奖名单公布如下,并向所有获奖教师及所在学校表示热烈祝贺!


此次优异成绩的取得,是临汾市长期以来高度重视教育教学质量、持续推进教师专业发展的生动体现。希望获奖教师珍惜荣誉,再接再厉,充分发挥示范引领作用。全市广大教师应以他们为榜样,潜心教学,锐意创新,不断深化课程教学改革,努力打造更多学生喜爱、同行认可、具有推广价值的精品课程,共同推动我市基础教育质量再上新台阶,为培养担当民族复兴大任的时代新人作出新的更大贡献!